Documentation Index
Fetch the complete documentation index at: https://docs.stablenet.network/llms.txt
Use this file to discover all available pages before exploring further.
목적 및 범위
이 문서에서는 StableNet 블록체인 프로토콜의 개요와 go-ethereum과의 관계, 그리고 스테이블코인 운영을 위해 추가된 주요 특징을 설명합니다. Anzeon WBFT 합의 메커니즘 아키텍처 기반, 거버넌스 및 스테이블코인 기능을 구현하는 시스템 컨트랙트를 포함합니다. 각 하위 시스템의 상세 내용은 다음 문서를 참조하세요:- 노드 구성 및 시작: 시작하기
- 합의 프로토콜 상세: Anzeon WBFT 합의 프로토콜
- 시스템 컨트랙트 명세: 거버넌스 시스템
- 가스 수수료 메커니즘: 가스 수수료 정책
StableNet 개요
StableNet은 WBFT 프로토콜(원래 go-wbft에서 유래)의 포크로 구축된 EVM 호환 블록체인입니다. WBFT는 QBFT의 향상된 버전이며, StableNet은 비잔틴 장애 허용(Byzantine Fault Tolerance) 합의를 사용하는 권한 증명(Proof-of-Authority, PoA) 아키텍처로 스테이블코인 운영에 맞춰 설계되었습니다. 코드베이스는 go-ethereum을 다음과 같이 확장합니다:- Anzeon WBFT 합의 엔진 - 거버넌스를 통해 결정된 검증자 집합을 기반으로 BFT 합의를 수행하며, 합의 메시지 검증 효율을 위해 BLS 서명 집계를 활용합니다.
- 5개의 시스템 컨트랙트 - 제네시스에서 배포되며, NativeCoinAdapter(기본 코인 ERC20 래퍼), GovValidator, GovMasterMinter, GovMinter, GovCouncil로 구성됩니다. 검증자·민팅 거버넌스와 스테이블코인 서비스 호환(USDC 인터페이스와 동일)을 담당합니다.
- 스테이블코인 최적화 가스 정책 - 거버넌스가 제어하는 우선순위 수수료 및 안정적인 기본 수수료 메커니즘을 제공합니다
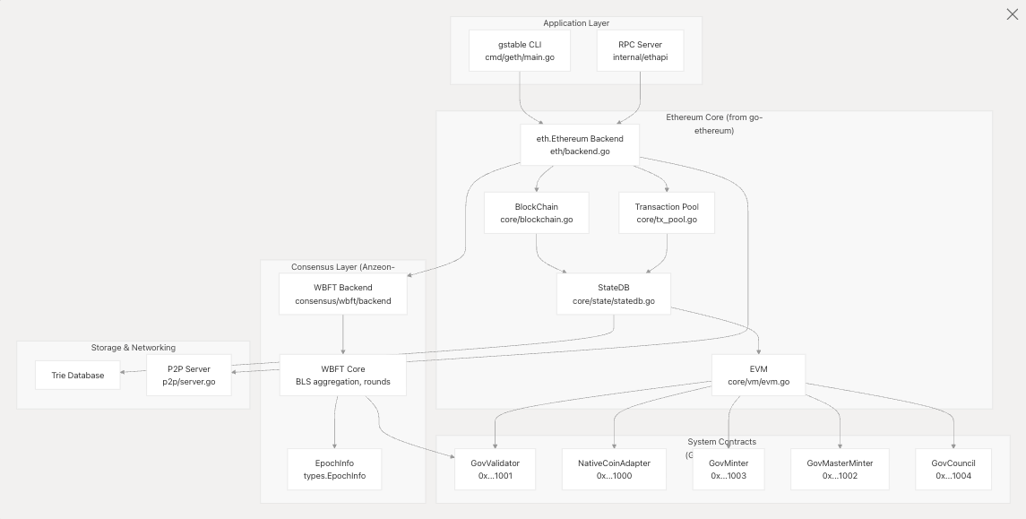
아키텍처 기반
StableNet 특화 합의 및 거버넌스 레이어를 추가하면서도 핵심 go-ethereum 아키텍처를 유지합니다.다이어그램: StableNet 컴포넌트 스택

핵심 컴포넌트
합의 엔진: Anzeon WBFT
Anzeon WBFT는 StableNet의 스테이블코인 중심 요구사항에 맞춰 조정된 비잔틴 장애 허용 합의 프로토콜입니다. 공개 블록체인용 WBFT와 달리 다음과 같이 최적화되어 있습니다:- 스테이킹 제거 - 검증자는 거버넌스로 관리됩니다
- 블록 보상 제거 - 인플레이션 없는 토큰 공급 유지
- 거버넌스 기반 검증자 선택 - GovValidator 컨트랙트 투표로 결정
- 제네시스 구성 - 체인 중간 포크로 활성화되지 않음
시스템 컨트랙트 아키텍처
5개의 시스템 컨트랙트가 고정 주소로 제네시스에서 배포되어 프로토콜을 관리합니다:
컨트랙트 책임
- NativeCoinAdapter - 네이티브 ERC20 래퍼
- GovValidator - 가스팁, 검증자 관리
- GovMasterMinter - 민터 등록
- GovMinter - 민트/소각 투표
- GovCouncil - 블랙리스트 및 인증 계정 관리
NativeCoinAdapter (네이티브와 ERC20 연결)
NativeCoinAdapter는 별도 스토리지 없이 네이티브 잔액에 대한 ERC20 인터페이스를 제공합니다. FiatTokenV2_2 명세(Circle USDC)와 호환되어 기존 DApp이 수정 없이 스테이블코인을 사용할 수 있습니다.스테이블코인 특화 기능
기본 코인 정책
제네시스에서 기본 코인을 사전 민팅하는 전통적인 블록체인과 달리, StableNet은 동적 공급 관리를 구현합니다:- 최소 제네시스 발행 - 초기 운영에 필요한 자금만 발행합니다
- 민터 제어 공급 - 승인된 민터가 운영 전반에 걸쳐 토큰을 발행하고 소각할 수 있습니다
- 오라클 역할 - 민터가 전통적인 금융 시스템에서 법정화폐 입출금을 검증합니다
- 인플레이션 없음 - 블록 보상이 없으며, 민트/소각을 통해서만 총 공급량이 변경됩니다
- 감사 가능한 공급 - 총 발행량이 항상 온체인 잔액과 동일하며 숨겨진 인플레이션이 없습니다
민트/소각 프로토콜
정족수 기반 투표로 민트/소각을 진행하여 단일 민터의 일방적 행동을 막고, 법정화폐 1:1 백킹을 유지합니다.가스 수수료 정책
StableNet은 스테이블코인 안정성을 위해 EIP-1559를 수정합니다. Base Fee는 네트워크 활용률에 따라 조정되며 소각되지 않고 검증자에게 지급됩니다. Priority Fee는 GovValidator 거버넌스로 결정되며, 일반 계정은 필수 팁을 따릅니다. 상세는 가스 수수료 정책을 참조하세요.제네시스 구성
제네시스 블록은 합의 타이밍(anzeon.wbft), 초기 검증자(anzeon.init), 5개 시스템 컨트랙트 설정을 초기화합니다. genesis_generator CLI로 적절한 제네시스 파일을 생성할 수 있습니다. 상세 구성은 시작하기를 참조하세요.
노드 아키텍처
노드는 설정 로드 → 제네시스 초기화 → P2P·블록체인·합의 백엔드 설정 → 서비스 기동 순으로 초기화됩니다. 구체적인 구성 및 실행 방법은 시작하기를 참조하세요.개발 도구
StableNet 작업을 위한 주요 도구는 다음과 같습니다:- gstable - 메인 클라이언트 바이너리(geth 기능과 동일)
- genesis_generator - 대화형 제네시스 파일 생성 도구
- bootnode - 프라이빗 네트워크를 위한 경량 디스커버리 노드
- devp2p - P2P 네트워크 테스트 및 DNS 디스커버리 배포
- clef - 안전한 키 관리를 위한 외부 서명자

